2020-12-02 00:00:00 来源: 点击:1403 喜欢:0
上海市住建委下发通知:资质办理,建筑资质代办今后在办理资质申报、执业注册等事项时,“凡是本市政府部门核发的材料,原则上一律免于提交”。
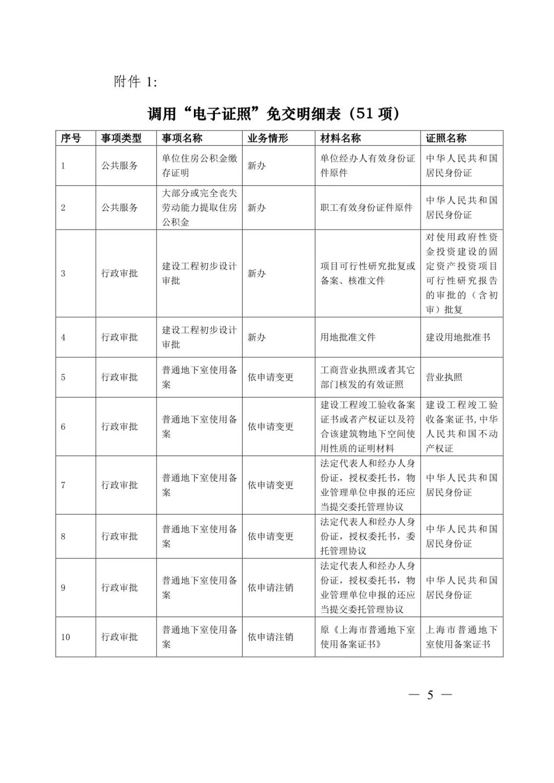
对属于政府部门核发且已经归集到电子证照库的申请材料(52项),采取调用电子证照方式,不再提交材料。
对已纳入本市公共数据资源目录的材料(289项),采用数据共享核验,不再提交材料。
对难以通过以上方式免于提交,且办件量较小的事项,通过由材料核发单位提供相关材料的方式,实现申请人材料免交。
具体如下:
建筑企业资质申请、升级、增项、变更1、资质升级:(不需再提交)1)技术工人的身份证明、职业培训合格证书或职业技能证书复印件2)企业主要人员申报前 3 个月的社会保险证明3)技术负责人身份证明、职业资格证书、职称证书或技能证书4)中级及以上职称人员的身份证明、职称证(学历证明)复印件5)现场管理人员的身份证明、岗位证书复印件6)安全生产许可证复印件7)标准要求的厂房证明,属于自有产权的出具产权证复印件;属于租用或借用的,出具出租(借)方产权证和双方租赁合同或借用协议的复印件8)营业执照副本复印件9)建筑业企业资质证书正本复印件2、首次申请:(不需再提交)1)营业执照副本复印件2)中级及以上职称人员的身份证明、职称证(学历证明)复印件3)企业主要人员申报前 1 个月的社会保险证明4)经省级注册管理部门批准的注册建造师初始注册或变更注册材料(新企业无资质的)5)企业组织机构代码证书副本复印件6)办公场所证明,属于自有产权的出具产权证复印件;属于租用或借用的,出具出租(借)方产权证和双方租赁合同或借用协议的复印件7)技术工人的身份证明、职业培训合格证书或职业技能证书复印件8)技术负责人身份证明、职业资格证书、职称证书或技能证书9)现场管理人员的身份证明、岗位证书复印件3、增项:(不需再提交)1)企业主要人员申报前 3 个月的社会保险证明2)现场管理人员的身份证明、岗位证书复印件3)营业执照副本复印件4)技术工人的身份证明、职业培训合格证书或职业技能证书复印件5)安全生产许可证复印件6)建筑业企业资质证书正本复印件7)技术负责人身份证明、职业资格证书、职称证书或技能证书8)中级及以上职称人员的身份证明、职称证(学历证明)复印件4、企业信息变更:(不需再提交)1)营业执照副本复印件2)原建筑业企业资质证书原件及复印件3)工商局出具的企业章程复印件(含原企业和新企业)4)工商局出具的企业性质变更证明材料原件及复印件5)原企业营业执照副本复印件6)工商局出具的企业名称变更预核准通知书原件及复印件二级建造师职业注册1、初始注册:(不需再提交)1)资格证书2)身份证3)企业资质证书 2、增项注册:(不需再提交)1)注册证书2)建造师专业类别考试合格证明3、延续注册:(不需再提交)1)企业资质证书4、注销注册:(不需再提交)1)注册证书
关于印发《市住房城乡建设管理委“免于提交”工作落地实施方案》的通知
沪建办〔2020〕8号
委机关各处室,各有关单位:
为深入贯彻市委、市政府关于“一网通办”的工作部署,大力提升“一网通办”改革效能,切实提高企业和群众办事便捷度、体验度和满意度,根据本市2020年“一网通办”改革工作要点和《关于在政务服务中全面实行本市政府部门核发材料免于提交工作的通知》(沪审改办发〔2020〕7号)要求,现制定了《市住房城乡建设管理委“免于提交”工作落地实施方案》,请结合工作实际,抓好落实。
二○二○年八月十三日
一、总体目标
加快推进“一网通办”改革,巩固深化“双减半”工作成果,通过调用电子证照、数据共享核验等方式,到今年底前实现“凡是本市政府部门核发的材料,原则上一律免于提交”。
二、实施范围
本市建设和市政管理领域内市、区两级依申请的行政权力事项(包括行政审批、行政奖励、行政确认)和公共服务事项。
三、实现方式
(一)调用电子证照
对属于本市政府部门核发且已经归集到电子证照库的申请材料,采取调用电子证照方式实现材料免交(见附件1)。(二)数据共享核验
在本市政府部门核发且已纳入本市公共数据资源目录的材料,以及既往市住房城乡建设管理委已实现数据资源归集的基础上,采用数据共享核验方式实现材料免交(见附件2)。(三)运用行政协助
对本市政府部门核发的,目前难以通过电子证照、数据核验等方式免于提交,且办件量较小的事项,通过由材料核发单位提供相关材料的方式,实现申请人材料免交(见附件3)。
对通过上述方式已经实现“免于提交”的申请材料,应在保证电子证照调取和数据核验畅通的基础上明确不再向申请人收取相关材料。市住房城乡建设管理委和区建设行政管理部门进一步落实好规范化操作,统一操作手势和口径,确保材料免交落地实施,切实提高企业和群众办事的便捷度和满意度。
四、下一步工作
当前尚有25项需“免于提交”的政府部门核发材料暂时未落地(见附件4)。对于暂未实现免交落地的情况,将采取如下措施予以解决:
(一)加快系统升级改造
对有条件通过调取电子证照方式实现材料免交但尚未落地的事项,积极与大数据中心进行对接,明确所需电子证照,并根据相关技术要求对现有审批系统进行升级、改造,于8月底前实现数据连通、调取,实现相关申请材料免交工作落地。
(二)积极修订办事指南
以本次“免于提交”工作为契机,对已纳入“一网通办”的政务服务办事指南,开展一次集中修订,进一步规范完善各项要素内容。特别是对于申请材料,进一步梳理明确相关申请材料是否存在收取的必要性。如根据最新法律、法规、规章以及优化营商环境的要求已不再需要收取的材料,坚决予以清理。并在8月底前完成相关办事指南的修订、更新工作。(三)增强内部协调
全面梳理市住房城乡建设管理委所发证照情况,逐步推进证照电子化。对于市住房城乡建设管理委内部生成的电子证照和有关数据,不同审批部门间应当打破壁垒、充分共享。各部门应当加强沟通和内部协调,对审批中需要其他部门审批结果的证照和数据,积极共享、及时传递,保障“免于提交”工作落地实施。(四)在大数据中心支持下进一步扩大电子证照调取范围
一是对于已实现归集的电子证照和数据,由大数据中心根据市住房城乡建设管理委需求,按需获取(时间、频道、通道)及时开放有关证照和数据的查询途径,确保相关证照和数据能够真正获取。
二是在依申请行政权力事项办理中,审批部门所需申请材料不可避免会涉及由国家或外省市政府部门核发的情况。对于这些材料,目前仍无法实现电子证照库调取或数据共享核验。建议市审改部门牵头开展综合调研,对本市实际调取需求量较大的电子证照和数据予以探索协调,早日实现相关材料免交。
附件:
1. 调用“电子证照”免交明细表(51项)
2.数据共享核验免交明细表(289项)
3. 行政协助免交明细表(1项)
4. “免于提交”当前未落地明细表(25项:电子证照14项;数据核验8项;其他方式3项)
上一篇:工程造价咨询甲级资质延续名单出了,100家企业上榜!
下一篇:建造师需求不降反增,恐成最大受益者!建筑资质大改有何影响?

