2020-12-11 00:00:00 来源: 点击:1322 喜欢:3
日,住建部发布关于《建筑市场信用信息分级标准(征求意见稿)》公开征求意见的通知。
原文如下:
为贯彻落实国务院常务会议关于规范和完善失信约束制度、有序健康推进社会信用体系建设的决策部署,加快推进建筑市场信用体系建设,规范建筑市场秩序,根据工作安排,现将《建筑市场信用信息分级标准(征求意见稿)》向社会公开征求意见。公众可通过以下途径和方式提出反馈意见:
1.电子邮件:
yangguang@mohurd.gov.cn
2.通信地址:北京市海淀区三里河路9号住房和城乡建设部建筑市场监管司
意见反馈截止时间为2020年12月15日。
附件:建筑市场信用信息分级标准(征求意见稿)
中华人民共和国住房和城乡建设部建筑市场监管司
2020年12月9日
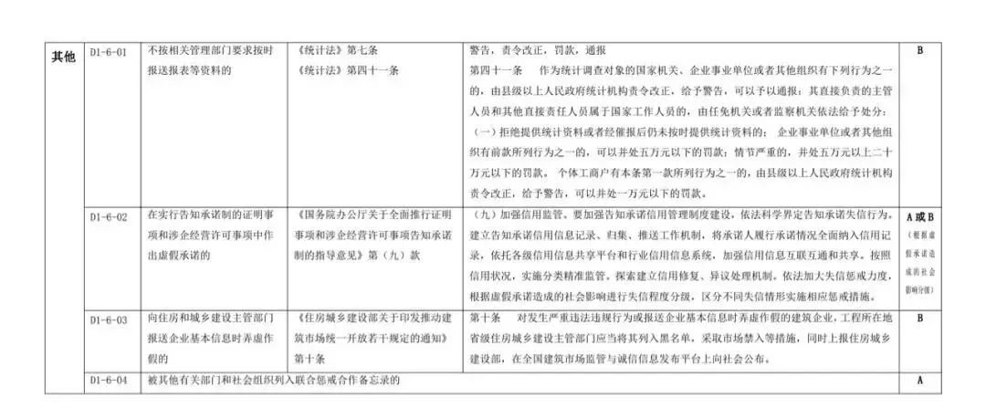
由于《建筑市场信用信息分级标准》较长,工地君截取了总则及施工单位失信行为信息详细分级标准两部分,其余内容详见“阅读原文”。
总则:
施工单位失信行文详细分级标准













